注意:访问本站需要Cookie和JavaScript支持!请设置您的浏览器! 打开购物车 查看留言付款方式联系我们
初中电子 单片机教材一 单片机教材二
搜索上次看见的商品或文章:
商品名、介绍 文章名、内容
首页 电子入门 学单片机 免费资源 下载中心 商品列表 象棋在线 在线绘图 加盟五一 加入收藏 设为首页
 商品分类
※ 电子制作套件 ※
入门初学套件· 单片机应用套件
无线对讲话筒· 数字钟数字电路
收音功放套件· 功放套件
电话门铃电平· 万用表电源
LED节能灯套件· 遥控开关报警
竞赛实训设计· 传感器类套件
贴片练习套件· 显示屏套件
※ 电子实验套件 ※
单片机编程器· 初学实验套件
单片机产品· 实验板元件
LCD模块下载· 面包板
※ 电子工具 ※
仪器仪表· 电钻/钻头
焊接固定· 镊钳螺丝刀
工具套装· 元件盒胶袋
※ 电子电路板 ※
万能线路板· 感光敷铜板
收音功放成品· 其它成品板
单片机类光板· 印刷电路光板
※ 电子元器件 ※
电阻· 电容
电位器可调电阻· 二极管
三极管· 发光二极管
可控硅· 场效应管
电感线圈· 晶振滤波器
蜂鸣压垫片· 保险管灯泡
数码管点阵· 继电器干簧管
※ 贴片元器件 ※
贴片二极管· 贴片电阻/容
贴片三极管· 贴片常用IC
贴片40/74系· 贴片电感开关
贴片单片机·
※ 五金塑胶线材 ※
开关· IC插座
插头插座· 杜邦插接件
旋钮· 热缩管
电动机· 电子导线
连接线· 散热片
螺丝弹簧· 电池盒扣
电子制作盒·
※ 集成电路IC ※
单片机芯片· CD40系列IC
配单片机IC· 74LS系列IC
74HC系列IC· 运放耦合器
收发功放IC· 电源稳压IC
音乐动物IC· LED芯片
※ 模组传感器 ※
特色传感模块· 无线模块开关
传感测试探头· 气温湿传感器
※ 日常电子产品 ※
电源变压器· 图书管资料
功放收音机· 其它产品
喇叭· 音响炮筒
※ 特价电子 ※
新品优惠· 特价商品
库存回收· 停止供货
当前位置: 首页 >>> 【图片版】 【图文版】 【文字版

注:为了提高网速,图片可能被压缩! 图片仅供参考!
ADC0809 A/D转换器芯片
商城价格:¥9.00 元  免费注册有礼送
贵宾价格:¥7.65 元  加入贵宾更优惠
单件重量:6 克(仅供参考,包装重量另计)
  货源充足 支持零售   加入收藏  我要评论
点这里将商品放入购物车 

如果您喜欢该商品,您可以放入购物车!当您选好商品后,您可以留下您的地址和电话并提交订单,本站会按顺序处理!

请您放心,提交订单并不表示必需购买。 提交订单仅仅是信息交流的一种方法,仅仅只代表了您临时的潜在需求,您完全可以决定不购买,并且不需要任何理由。

注:本站图片仅供参考!因各种原因,图片与实物不一定相符,不便之处敬请谅解!我们会尽快改良!

A/D转换器芯片ADC0809简介 8路模拟信号的分时采集,片内有8路模拟选通开关,以及相应的通道抵制锁存用译码电路,其转换时间为100μs左右。

ADC0809的内部逻辑结构图

图中多路开关可选通8个模拟通道,允许8路模拟量分时输入,共用一个A/D转换器进行转换,这是一种经济的多路数据采集方法。地址锁存与译码电路完成对A、B、C 3个地址位进行锁存和译码,其译码输出用于通道选择,其转换结果通过三态输出锁存器存放、输出,因此可以直接与系统数据总线相连。

 

2.信号引脚
ADC0809芯片为28引脚为双列直插式封装,其引脚排列见图9.8。

对ADC0809主要信号引脚的功能说明如下:

IN7~IN0——模拟量输入通道

ALE——地址锁存允许信号。对应ALE上跳沿,A、B、C地址状态送入地址锁存器中。

START——转换启动信号。START上升沿时,复位ADC0809;START下降沿时启动芯片,开始进行A/D转换;在A/D转换期间,START应保持 低电平。本信号有时简写为ST.

A、B、C——地址线。 通道端口选择线,A为低地址,C为高地址,引脚图中为ADDA,ADDB和ADDC。其地址状态与通道对应关系见表9-1。

CLK——时钟信号。ADC0809的内部没有时钟电路,所需时钟信号由外界提供,因此有时钟信号引脚。通常使用频率为500KHz的时钟信号

EOC——转换结束信号。EOC=0,正在进行转换;EOC=1,转换结束。使用中该状态信号即可作为查询的状态标志,又可作为中断请求信号使用。

 

D7~D0——数据输出线。为三态缓冲输出形式,可以和单片机的数据线直接相连。D0为最低位,D7为最高

OE——输出允许信号。用于控制三态输出锁存器向单片机输出转换得到的数据。OE=0,输出数据线呈高阻;OE=1,输出转换得到的数据。

 

Vcc—— +5V电源。

Vref——参考电源参考电压用来与输入的模拟信号进行比较,作为逐次逼近的基准。其典型值为+5V(Vref(+)=+5V, Vref(-)=-5V)。

3.程序设计内容

(1). 进行A/D转换时,采用查询EOC的标志信号来检测A/D转换是否完毕,若完毕则把数据通过P0端口读入,经过数据处理之后在数码管上显示。

(2). 进行A/D转换之前,要启动转换的方法:

ABC=110选择第三通道

ST=0,ST=1,ST=0产生启动转换的正脉冲信号

ADC0809A/D转换器基本应用技术

1. 基本知识

ADC0809是带有8位A/D转换器、8路多路开关以及微处理机兼容的控制逻辑的CMOS组件。它是逐次逼近式A/D转换器,可以和单片机直接接口。

(1). ADC0809的内部逻辑结构

由上图可知,ADC0809由一个8路模拟开关、一个地址锁存与译码器、一个A/D转换器和一个三态输出锁存器组成。多路开关可选通8个模拟通道,允许8路模拟量分时输入,共用A/D转换器进行转换。三态输出锁器用于锁存A/D转换完的数字量,当OE端为高电平时,才可以从三态输出锁存器取走转换完的数据。

(2). 引脚结构

IN0-IN7:8条模拟量输入通道

ADC0809对输入模拟量要求:信号单极性,电压范围是0-5V,若信号太小,必须进行放大;输入的模拟量在转换过程中应该保持不变,如若模拟量变化太快,则需在输入前增加采样保持电路。

地址输入和控制线:4条

ALE为地址锁存允许输入线,高电平有效。当ALE线为高电平时,地址锁存与译码器将A,B,C三条地址线的地址信号进行锁存,经译码后被选中的通道的模拟量进转换器进行转换。A,B和C为地址输入线,用于选通IN0-IN7上的一路模拟量输入。通道选择表如下表所示。

C

B

A

选择的通道

0

0

0

IN0

0

0

1

IN1

0

1

0

IN2

0

1

1

IN3

1

0

0

IN4

1

0

1

IN5

1

1

0

IN6

1

1

1

IN7

数字量输出及控制线:11条

ST为转换启动信号。当ST上跳沿时,所有内部寄存器清零;下跳沿时,开始进行A/D转换;在转换期间,ST应保持低电平。EOC为转换结束信号。当EOC为高电平时,表明转换结束;否则,表明正在进行A/D转换。OE为输出允许信号,用于控制三条输出锁存器向单片机输出转换得到的数据。OE=1,输出转换得到的数据;OE=0,输出数据线呈高阻状态。D7-D0为数字量输出线。

CLK为时钟输入信号线。因ADC0809的内部没有时钟电路,所需时钟信号必须由外界提供,通常使用频率为500KHZ,

VREF(+),VREF(-)为参考电压输入。

2. ADC0809应用说明

(1). ADC0809内部带有输出锁存器,可以与AT89S51单片机直接相连。

(2). 初始化时,使ST和OE信号全为低电平。

(3). 送要转换的哪一通道的地址到A,B,C端口上。

(4). 在ST端给出一个至少有100ns宽的正脉冲信号。

(5). 是否转换完毕,我们根据EOC信号来判断。

(6). 当EOC变为高电平时,这时给OE为高电平,转换的数据就输出给单片机了。

3. 实验任务

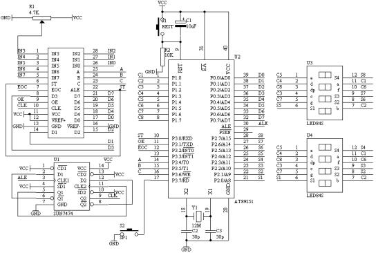
如下图所示,从ADC0809的通道IN3输入0-5V之间的模拟量,通过ADC0809转换成数字量在数码管上以十进制形成显示出来。ADC0809的VREF接+5V电压。

4. 电路原理图

图1.27.1

5. 系统板上硬件连线

(1). 把“单片机系统板”区域中的P1端口的P1.0-P1.7用8芯排线连接到“动态数码显示”区域中的A B C D E F G H端口上,作为数码管的笔段驱动。

(2). 把“单片机系统板”区域中的P2端口的P2.0-P2.7用8芯排线连接到“动态数码显示”区域中的S1 S2 S3 S4 S5 S6 S7 S8端口上,作为数码管的位段选择。

(3). 把“单片机系统板”区域中的P0端口的P0.0-P0.7用8芯排线连接到“模数转换模块”区域中的D0D1D2D3D4D5D6D7端口上,A/D转换完毕的数据输入到单片机的P0端口

(4). 把“模数转换模块”区域中的VREF端子用导线连接到“电源模块”区域中的VCC端子上;

(5). 把“模数转换模块”区域中的A2A1A0端子用导线连接到“单片机系统”区域中的P3.4 P3.5 P3.6端子上;

(6). 把“模数转换模块”区域中的ST端子用导线连接到“单片机系统”区域中的P3.0端子上;

(7). 把“模数转换模块”区域中的OE端子用导线连接到“单片机系统”区域中的P3.1端子上;

(8). 把“模数转换模块”区域中的EOC端子用导线连接到“单片机系统”区域中的P3.2端子上;

(9). 把“模数转换模块”区域中的CLK端子用导线连接到“分频模块”区域中的 /4 端子上;

(10). 把“分频模块”区域中的CK IN端子用导线连接到“单片机系统”区域中的 ALE 端子上;

(11). 把“模数转换模块”区域中的IN3端子用导线连接到“三路可调压模块”区域中的 VR1 端子上;

6. 程序设计内容

(1). 进行A/D转换时,采用查询EOC的标志信号来检测A/D转换是否完毕,若完毕则把数据通过P0端口读入,经过数据处理之后在数码管上显示。

(2). 进行A/D转换之前,要启动转换的方法:

ABC=110选择第三通道

ST=0,ST=1,ST=0产生启动转换的正脉冲信号

7. 汇编源程序
CH EQU 30H
DPCNT EQU 31H
DPBUF EQU 33H
GDATA EQU 32H
ST BIT P3.0
OE BIT P3.1
EOC BIT P3.2

ORG 00H
LJMP START
ORG 0BH
LJMP T0X
ORG 30H
START: MOV CH,#0BCH
MOV DPCNT,#00H
MOV R1,#DPCNT
MOV R7,#5
MOV A,#10
MOV R0,#DPBUF
LOP: MOV @R0,A
INC R0
DJNZ R7,LOP
MOV @R0,#00H
INC R0
MOV @R0,#00H
INC R0
MOV @R0,#00H
MOV TMOD,#01H
MOV TH0,#(65536-4000)/256
MOV TL0,#(65536-4000) MOD 256
SETB TR0
SETB ET0
SETB EA
WT: CLR ST
SETB ST
CLR ST
WAIT: JNB EOC,WAIT
SETB OE
MOV GDATA,P0
CLR OE
MOV A,GDATA
MOV B,#100
DIV AB
MOV 33H,A
MOV A,B
MOV B,#10
DIV AB
MOV 34H,A
MOV 35H,B
SJMP WT
T0X: NOP
MOV TH0,#(65536-4000)/256
MOV TL0,#(65536-4000) MOD 256
MOV DPTR,#DPCD
MOV A,DPCNT
ADD A,#DPBUF
MOV R0,A
MOV A,@R0
MOVC A,@A+DPTR
MOV P1,A
MOV DPTR,#DPBT
MOV A,DPCNT
MOVC A,@A+DPTR
MOV P2,A
INC DPCNT
MOV A,DPCNT
CJNE A,#8,NEXT
MOV DPCNT,#00H
NEXT: RETI
DPCD: DB 3FH,06H,5BH,4FH,66H
DB 6DH,7DH,07H,7FH,6FH,00H
DPBT: DB 0FEH,0FDH,0FBH,0F7H
DB 0EFH,0DFH,0BFH,07FH
END

8. C语言源程序
#include
unsigned char code dispbitcode[]={0xfe,0xfd,0xfb,0xf7,
 0xef,0xdf,0xbf,0x7f};
unsigned char code dispcode[]={0x3f,0x06,0x5b,0x4f,0x66,
0x6d,0x7d,0x07,0x7f,0x6f,0x00};
unsigned char dispbuf[8]={10,10,10,10,10,0,0,0};
unsigned char dispcount;

sbit ST=P3^0;
sbit OE=P3^1;
sbit EOC=P3^2;
unsigned char channel=0xbc;//IN3
unsigned char getdata;

void main(void)
{
TMOD=0x01;
TH0=(65536-4000)/256;
TL0=(65536-4000)%256;
TR0=1;
ET0=1;
EA=1;

P3=channel;

while(1)
{
ST=0;
ST=1;
ST=0;
while(EOC==0);
OE=1;
getdata=P0;
OE=0;
dispbuf[2]=getdata/100;
getdata=getdata%10;
dispbuf[1]=getdata/10;
dispbuf[0]=getdata%10;
}
}

void t0(void) interrupt 1 using 0
{
TH0=(65536-4000)/256;
TL0=(65536-4000)%256;
P1=dispcode[dispbuf[dispcount]];
P2=dispbitcode[dispcount];
dispcount++;
if(dispcount==8)
{
dispcount=0;
}
}


查看和发表评论
管理员一般会在8-48小时内回复,会删除无意义的留言以及重复留言,请保证留言标题清晰,内容明确!
1、评论不代表本站观点。 另外,即使是本站原创作品,本站也不保证内容绝对正确。
2、如果您拥有本文版权,并且不想在此处发表,请书面通知本站立即删除并且向您公开道歉!

2010年优惠大酬宾:凡在本商城免费注册并且提交订单购买商品者,本站都会例行赠送《电脑钻孔的万能线路板一》一块! 查看详情
本站协议 | 版权信息 |  关于我们 |  本站地图 |  营业执照 |  发票说明 |  付款方式 |  联系方式
深圳市宝安区西乡五壹电子商行——粤ICP备16073394号-1;地址:深圳西乡河西四坊183号;邮编:518102
E-mail:51dz$163.com($改为@);Tel:(0755)27947428
工作时间:9:30-12:00和13:30-17:30和18:30-20:30,无人接听时可以再打手机13537585389